专项工作

专项工作

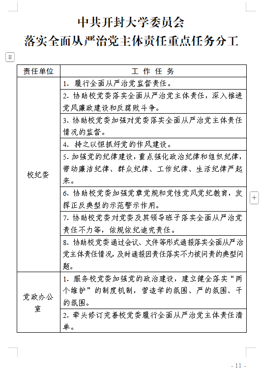
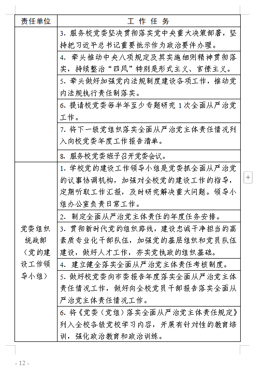
中共365英国上市集团官网委员会关于印发履行全面从严治党主体责任清单和落实全面从严治党主体责任重点任务分工的通知

作者:   时间:2025-07-18   来源:    点击数:

©2011 中国·365英国上市(集团)有限公司-官方网站 地址:中国 河南 开封 东京大道   邮编:475004  All Rights Reserverd